类型:手机游戏 更新:2026-01-19 21:14:10
《命运石之门》是一部极具魅力的科幻动画。它以独特的时间旅行题材吸引眼球,剧情充满悬念与反转,每一次穿越都带来新的挑战与惊喜。角色形象鲜明立体,主角冈部伦太郎的中二气质令人印象深刻,人物间的情感纠葛也十分动人。其对时间悖论等科学概念的巧妙演绎,增添了作品的深度。同时,紧凑的节奏和精彩的配乐,让观众沉浸其中,感受一场跌宕起伏、烧脑又温情的视听盛宴。
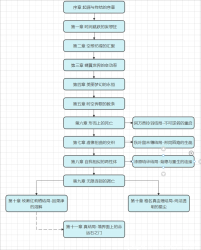
该游戏共有六个结局,包含四个分支结局,一个假结局,一个真结局(也可认为是五个分支结局,一个真结局)。
为了更好理解各个支线结局和主线之间的关系,这里贴出章节流程图。

提示:该攻略真结局部分可能会有少量剧透,建议在至少完成第十章的其中一个结局之后再进行浏览。
支线结局一:阿万音玲羽结局-不可逆转的重启

章节:第六章-形而上的死亡
地点:LAB
拿出手机发送Dmail,进入第七章。
反之不拿出手机,进入玲羽结局。
PS:如果拿出手机不手动发送Dmail,在对话过程中会自动发送出去,所以必须不拿手机。

支线结局二:秋叶留未穗(菲利斯)结局-形同陌路的生疏

章节:第七章-虚幻失真的复杂/虚像扭曲的交织
地点:菲利斯家中
拿出手机发送Dmail,进入第八章。
反之不拿出手机,进入菲利斯结局。

支线结局三:漆原琉华结局-背德与重生的连接

章节:第八章-自我相似的两性体
地点:柳林神社
拿出手机拨通电话微波炉(即发送Dmail),进入第九章。
反之不拿出手机,进入琉华子结局。

支线结局四:椎名真由理结局-纯洁透明的星尘

该结局为默认通常结局,在未达成牧濑红莉栖结局/命运石之门结局(真结局)的条件下自动进入。
支线结局五/假结局:牧濑红莉栖结局-因果关系的溶解/因果律的溶解

前置条件:需要正确回复第四章中助手发来的短信,达成“天才少女的忧郁”成就。
PS:1.部分短信是连续对话内容,如果第一条没能及时且正确回复,那么不会有后面的短信。后续短信的回复同理。
2.短信在收到的时候必须及时回复,否则将无法回复,只能读档重来。
1、剧情设计充满了转折和惊喜,玩家仿佛置身于一个不断变化的迷宫中,探索着每一个可能的出口。
2、科学元素与现实世界紧密相连,为玩家提供了既熟悉又陌生的探索空间,激发无限的想象和思考。
3、角色各具特色,他们的性格、动机和成长构成故事核心,玩家可通过与角色互动揭开他们的故事。
1:注意观察周边的环境,还要关注关卡中细节的变化。
2:有着炫酷的画面,仿佛在观看漫画书一样。
3:自定义角色的形象,使用漂亮的服装来进行角色的装扮。
1、深入的故事情节:游戏以原作的世界线为基础,构建了一个全新的故事线,让玩家在探索中体验不同的剧情发展。
2、丰富的角色设定:游戏中拥有众多个性鲜明的角色,他们的命运与冈部伦太郎紧密相连,共同推动着故事的发展。
3、创新的解谜元素:玩家需要通过解决各种谜题来推动游戏进程,这些谜题既考验玩家的智力,又增添了游戏的趣味性。
互动决策:在命运石之门中,玩家需要根据不同情况做出选择,这些选择将决定主角的行动和故事的走向。通过对话、思考和推理,玩家可以解锁更多的剧情线索。
时间旅行实验室:作为游戏的核心场景,时间旅行实验室是玩家进行各种实验和决策的地方。在实验室中,玩家可以与其他角色进行互动,收集线索,解决谜题,推动故事的发展。
手机触发系统:玩家需要使用游戏中的手机触发系统与其他角色进行交流和信息交换。通过接收和发送短信、邮件等方式,玩家可以影响故事的进展,并与角色之间建立联系。